您好,欢迎来到拼搏平台【中国】有限公司!
拼搏平台【中国】有限公司
HOME
拼搏平台【中国】有限公司
ABOUT
拼搏平台【中国】有限公司
企业文化
人才招聘
资质荣誉
联系我们
产品中心
PRODUCTS
自回热精馏系统
乏汽增压
双螺杆蒸汽压缩机
等梯度降温结晶系统
MVR竖管降膜蒸发系统
MVR强制循环蒸发系统
MVR横管降膜蒸发系统
工业结晶技术
离心式蒸汽压缩机
罗茨式蒸汽压缩机
CSE复杂溶液蒸发浓缩
产品案例
Case
精馏行业
化工行业
农药行业
冶金行业
锂电行业
发酵制药行业
高盐废水零排放
人才招聘
RECRUITMENT
新闻中心
NEWS
公司新闻
行业新闻
联系我们
CONTACT
新闻资讯
公司新闻
行业新闻
详细内容
您的当前位置:
首页
>
新闻信息
>
公司新闻
>
2021年年度温室气体排放核查报告
2021年年度温室气体排放核查报告
发布日期:
2022-08-22
相关新闻:
《国家工业节能技术推荐目录(2021)》《“能效之星”装备产品目录(2021)》《国家通信业节能技术产品推荐目录(2021)》公示
等梯度降温结晶系统的特征
2021年年度温室气体排放核查报告
离心式蒸汽压缩机的特点有哪些?
政企联动·共探节能环保新未来
中国石油和化学工业联合会领导到访乐科节能
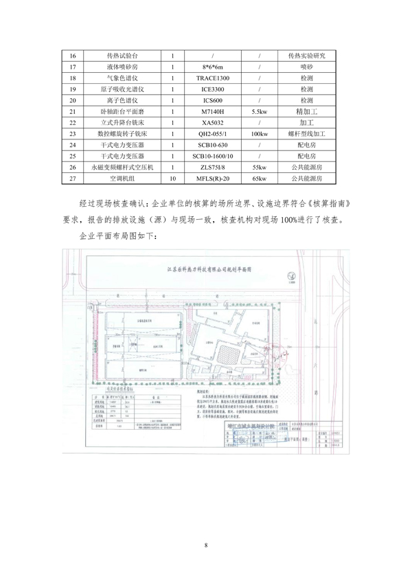
2021年年度温室气体排放盘查报告
拼搏平台【中国】有限公司职工全员技能培训班正式开班
相关产品:
MVR横管降膜蒸发系统
MVR竖管降膜蒸发系统
离心式蒸汽压缩机
双螺杆蒸汽压缩机
MVR强制循环蒸发系统
工业结晶技术
产品类别
自回热精馏系统
乏汽增压
双螺杆蒸汽压缩机
等梯度降温结晶系统
MVR竖管降膜蒸发系统
MVR强制循环蒸发系统
MVR横管降膜蒸发系统
工业结晶技术
离心式蒸汽压缩机
罗茨式蒸汽压缩机
CSE复杂溶液蒸发浓缩
导航栏
首页
拼搏平台【中国】有限公司
新闻中心
产品中心
产品案例
联系我们
扫一扫进入手机站
Copyright 拼搏平台【中国】有限公司
备案号:苏ICP备2022043164号-1
安博买球
|
EMC易倍(中国)股份有限公司官网
|
八方线上平台
|
胜游体育登录
|
世俱杯手机平台
|
kok网页版
|
37手游官网
|
乐虎
|
乐竞体育网站首页
|